Упр.454 ГДЗ Алимов 10-11 класс (Алгебра)
Решение #1
Решение #2

Рассмотрим вариант решения задания из учебника Алимов, Колягин, Ткачёва 10 класс, Просвещение:
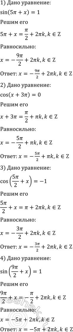
454 Решить уравнение:
1) sin (5 пи + x)=1;
2) cos (x + 3пи)=0;
3) cos (5 пи/2 + x)=-1;
4) sin (9 пи/2 + x)=-1;
*размещая тексты в комментариях ниже, вы автоматически соглашаетесь с пользовательским соглашением