Упр.587 ГДЗ Алимов 10-11 класс (Алгебра)
Решение #1
Решение #2

Рассмотрим вариант решения задания из учебника Алимов, Колягин, Ткачёва 10 класс, Просвещение:
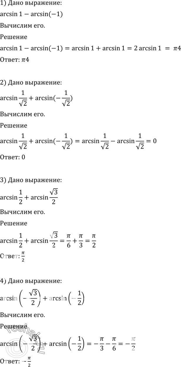
587 1) arcsin 1- arcsin(-1);
2) arcsin 1/корень 2 + arcsin(-1/корень 2);
3) arcsin 1/2+ arcsin корень 3/2;
4) arcsin (-корень 3/2) + arcsin(-1/2).
*размещая тексты в комментариях ниже, вы автоматически соглашаетесь с пользовательским соглашением