Упр.884 ГДЗ Алимов 10-11 класс (Алгебра)
Решение #1
Решение #2

Рассмотрим вариант решения задания из учебника Алимов, Колягин, Ткачёва 11 класс, Просвещение:
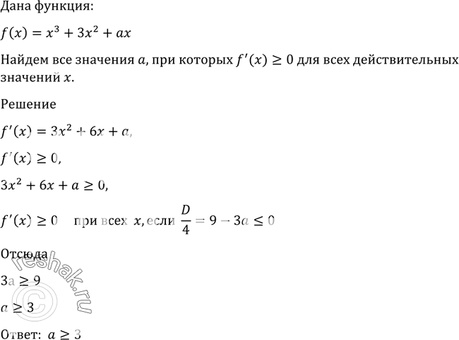
884 Найти все значения о, при которых f' (х)>= 0 для всех действительных значений х, если f (х) = х3 + 3х2 + ах.
*размещая тексты в комментариях ниже, вы автоматически соглашаетесь с пользовательским соглашением